无障碍
智能问答
智能服务 平台
政务新媒体
长者专区
无障碍阅读
登录
注册
智能问答
首页
新闻动态
领导之窗
政府信息公开
政民互动
办事服务
政府数据
硚口概况
首页
新闻动态
领导之窗
政府信息公开
政民互动
办事服务
政府数据
硚口概况
首页
>
政府信息公开
>
法定主动公开内容
>
行政执法
>
双随机、一公开
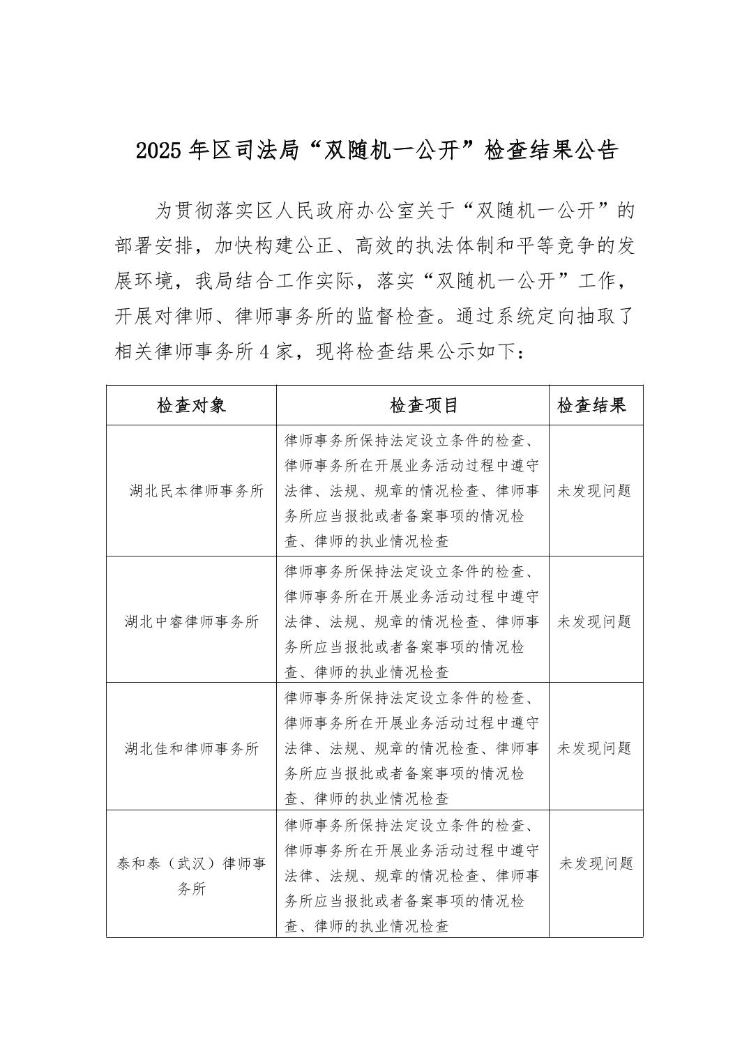
2025年区司法局“双随机一公开”检查结果公告
更新时间:2025-12-24 15:28
发布时间:2025-12-24 15:16
来源:硚口区司法局
扫一扫在手机上查看当前页面
收藏
打印
关闭
附件:
2025年区司法局“双随机一公开”检查结果公告.pdf