无障碍
智能问答
智能服务 平台
政务新媒体
长者专区
无障碍阅读
登录
注册
智能问答
首页
新闻动态
领导之窗
政府信息公开
政民互动
办事服务
政府数据
硚口概况
首页
新闻动态
领导之窗
政府信息公开
政民互动
办事服务
政府数据
硚口概况
首页
>
政府信息公开
>
法定主动公开内容
>
行政执法
>
涉企行政检查公示专栏
>
区市场监督管理局(区知识产权局)
索 引 号:
755148572/2026-04328
主题分类:
市场监管、安全生产监管
发布机构:
硚口区市场监督管理局
发文日期:
2026-02-24 09:37
效力状态:
有效
文   号:
无
名   称:
硚口区市场监督管理局涉企行政检查事项清单
发布日期:
2026-02-24 09:37
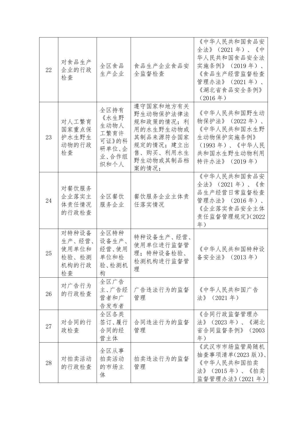
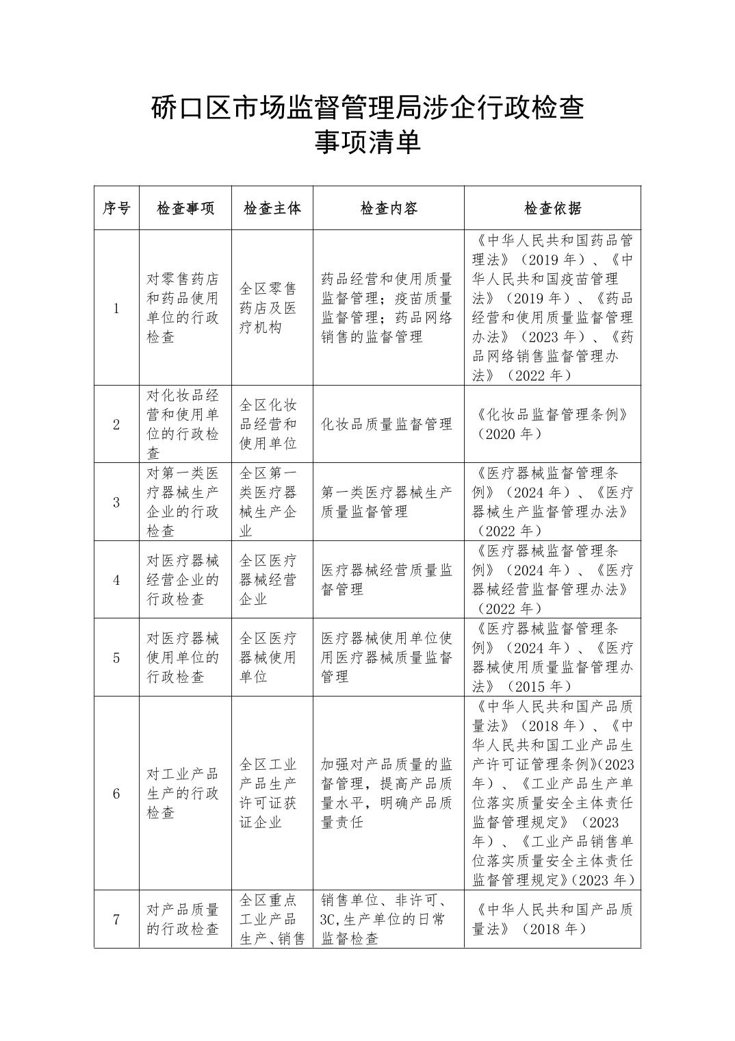
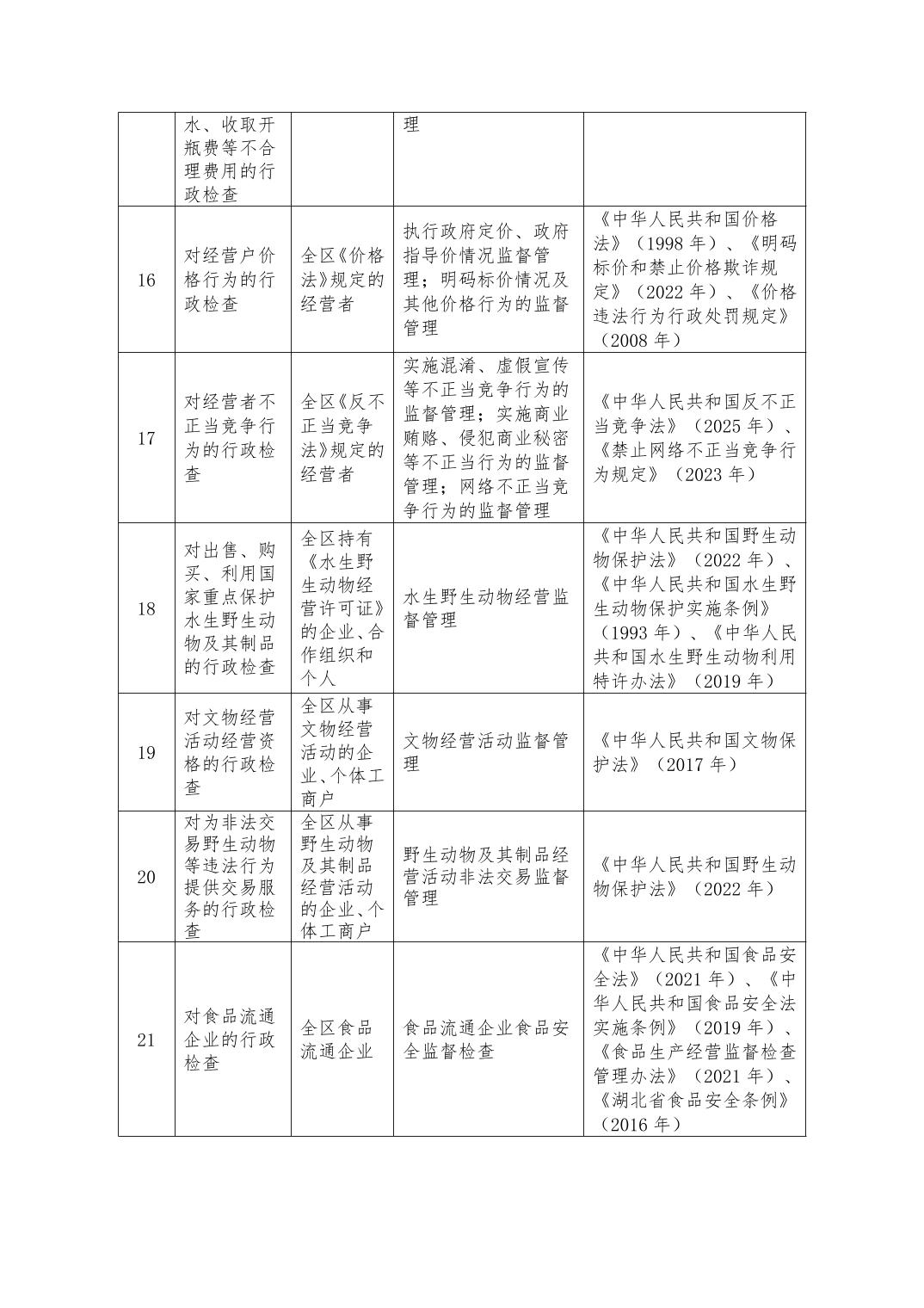
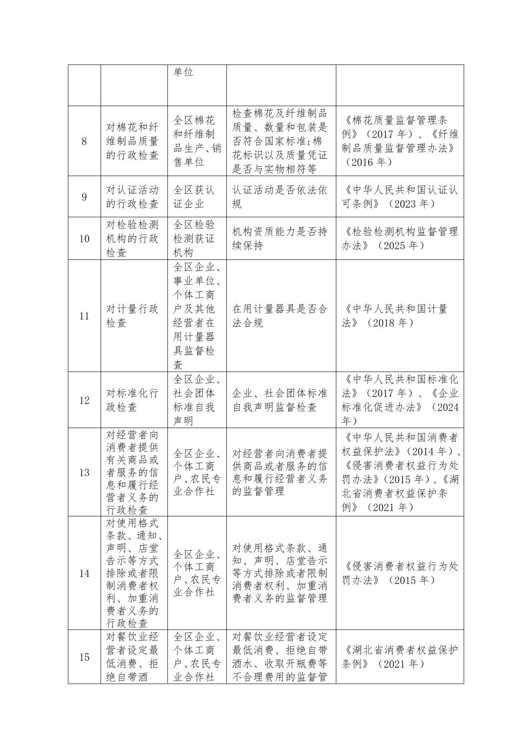
硚口区市场监督管理局涉企行政检查事项清单
发布时间:2026-02-24 09:37
扫一扫在手机上查看当前页面
下载
打印
关闭
2731078
硚口区市场监督管理局涉企行政检查事项清单
20
2026-02-24
97169
区市场监督管理局(区知识产权局)
×
您访问的链接即将离开“
”门户网站 是否继续?