无障碍
智能问答
智能服务 平台
政务新媒体
长者专区
无障碍阅读
登录
注册
智能问答
首页
新闻动态
领导之窗
政府信息公开
政民互动
办事服务
政府数据
硚口概况
首页
新闻动态
领导之窗
政府信息公开
政民互动
办事服务
政府数据
硚口概况
首页
>
政府信息公开
>
财政预决算领域
>
部门预决算及“三公”经费预决算
>
区商务局
索 引 号:
755148572/2026-02140
主题分类:
政务公开
发布机构:
武汉市硚口区商务局
发文日期:
2026-01-23 14:50
效力状态:
有效
文   号:
无
名   称:
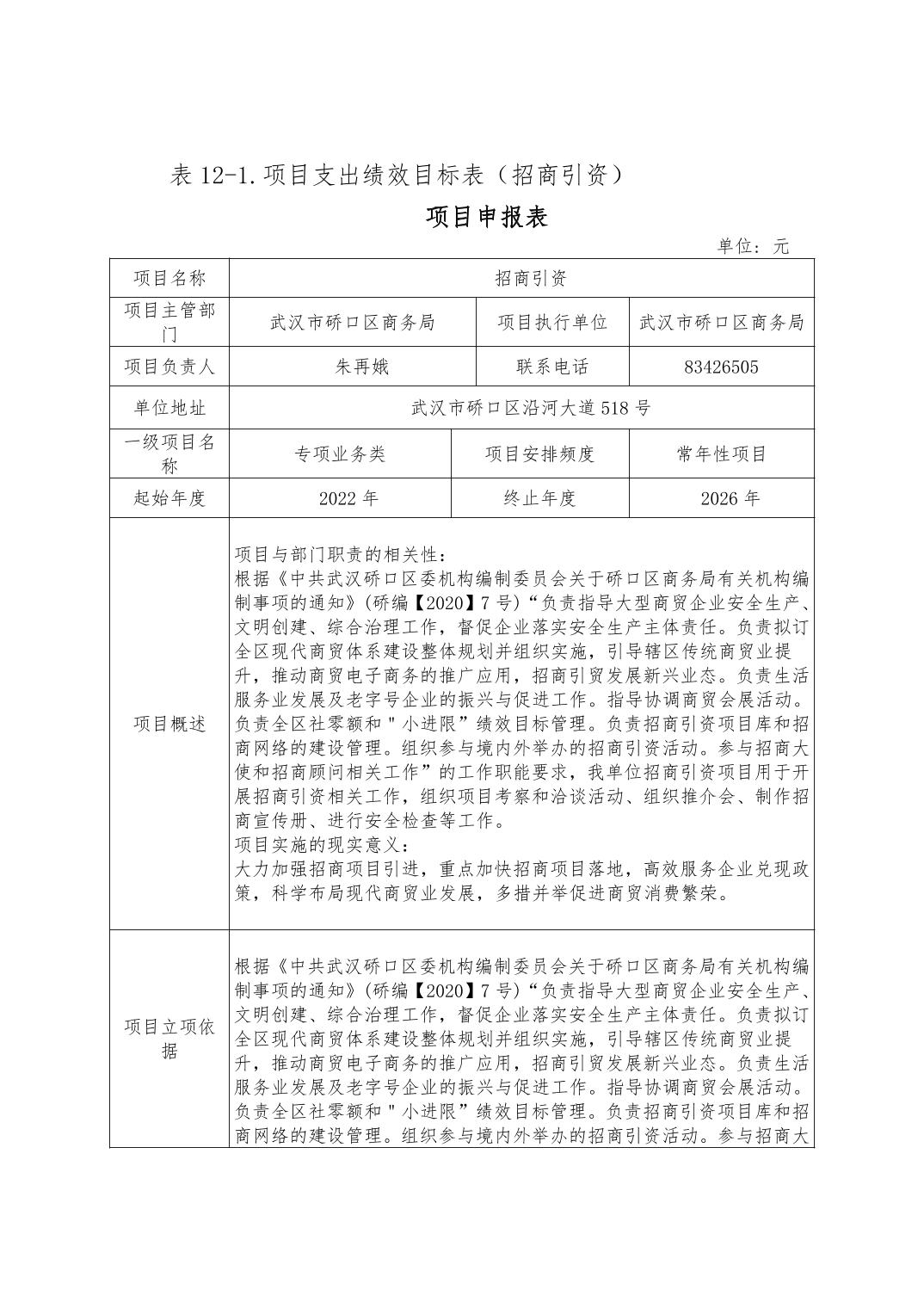
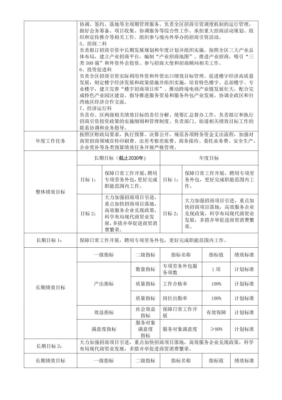
2026年度武汉市硚口区商务局部门预算公开
发布日期:
2026-01-23 14:50
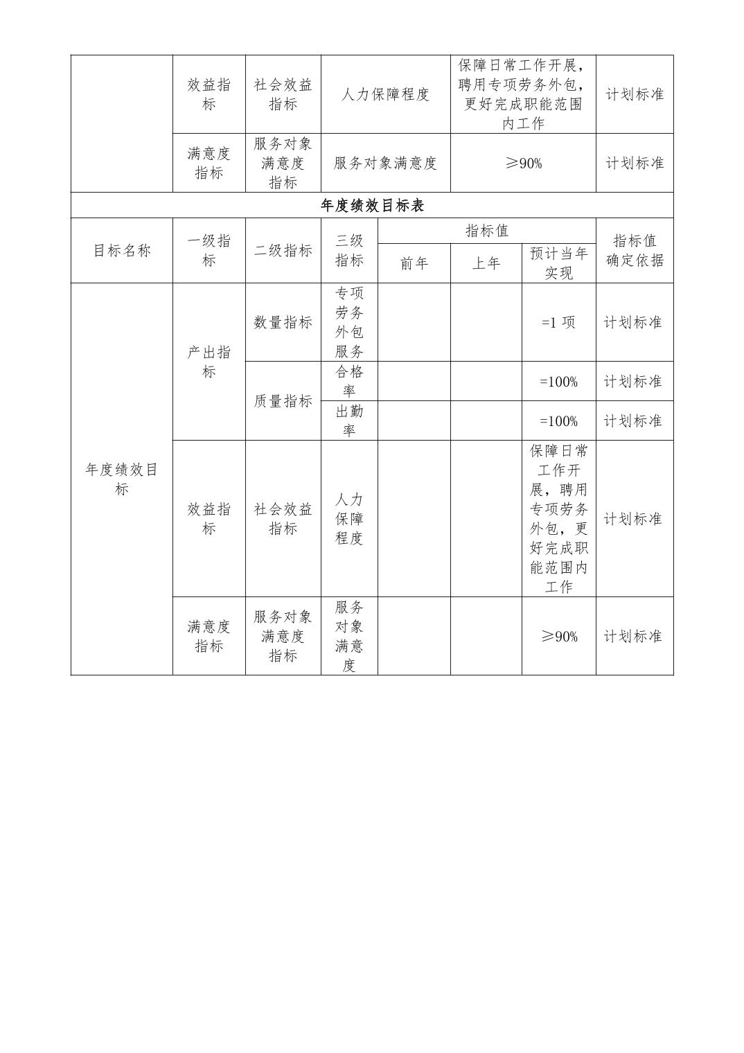
2026年度武汉市硚口区商务局部门预算公开
发布时间:2026-01-23 14:50
2026年度武汉市硚口区商务局部门预算公开
相关附件:
硚口区商务局2026年部门预算.pdf
扫一扫在手机上查看当前页面
下载
打印
关闭
2717461
2026年度武汉市硚口区商务局部门预算公开
20
2026-01-23
4005
区商务局
×
您访问的链接即将离开“
”门户网站 是否继续?