无障碍
智能问答
智能服务 平台
政务新媒体
长者专区
无障碍阅读
登录
注册
智能问答
首页
新闻动态
领导之窗
政府信息公开
政民互动
办事服务
政府数据
硚口概况
首页
新闻动态
领导之窗
政府信息公开
政民互动
办事服务
政府数据
硚口概况
首页
>
政府信息公开
>
财政预决算领域
>
部门预决算及“三公”经费预决算
>
区司法局
索 引 号:
755148572/2025-27103
主题分类:
司法
发布机构:
区司法局
发文日期:
2025-10-30 11:58
效力状态:
有效
文   号:
无
名   称:
硚口区司法局2024年决算公开
发布日期:
2025-10-30 11:59
硚口区司法局2024年决算公开
发布时间:2025-10-30 11:59
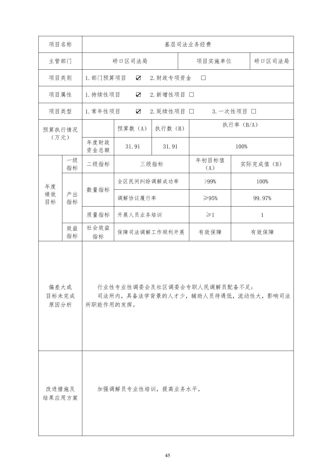
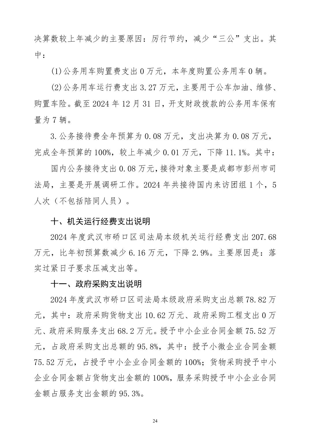
具体内容见附件。
相关附件:
硚口区司法局2024年决算公开.pdf
扫一扫在手机上查看当前页面
下载
打印
关闭
2669168
硚口区司法局2024年决算公开
20
2025-10-30
3998
区司法局
×
您访问的链接即将离开“
”门户网站 是否继续?