无障碍
智能问答
智能服务 平台
政务新媒体
长者专区
无障碍阅读
登录
注册
智能问答
首页
新闻动态
领导之窗
政府信息公开
政民互动
办事服务
政府数据
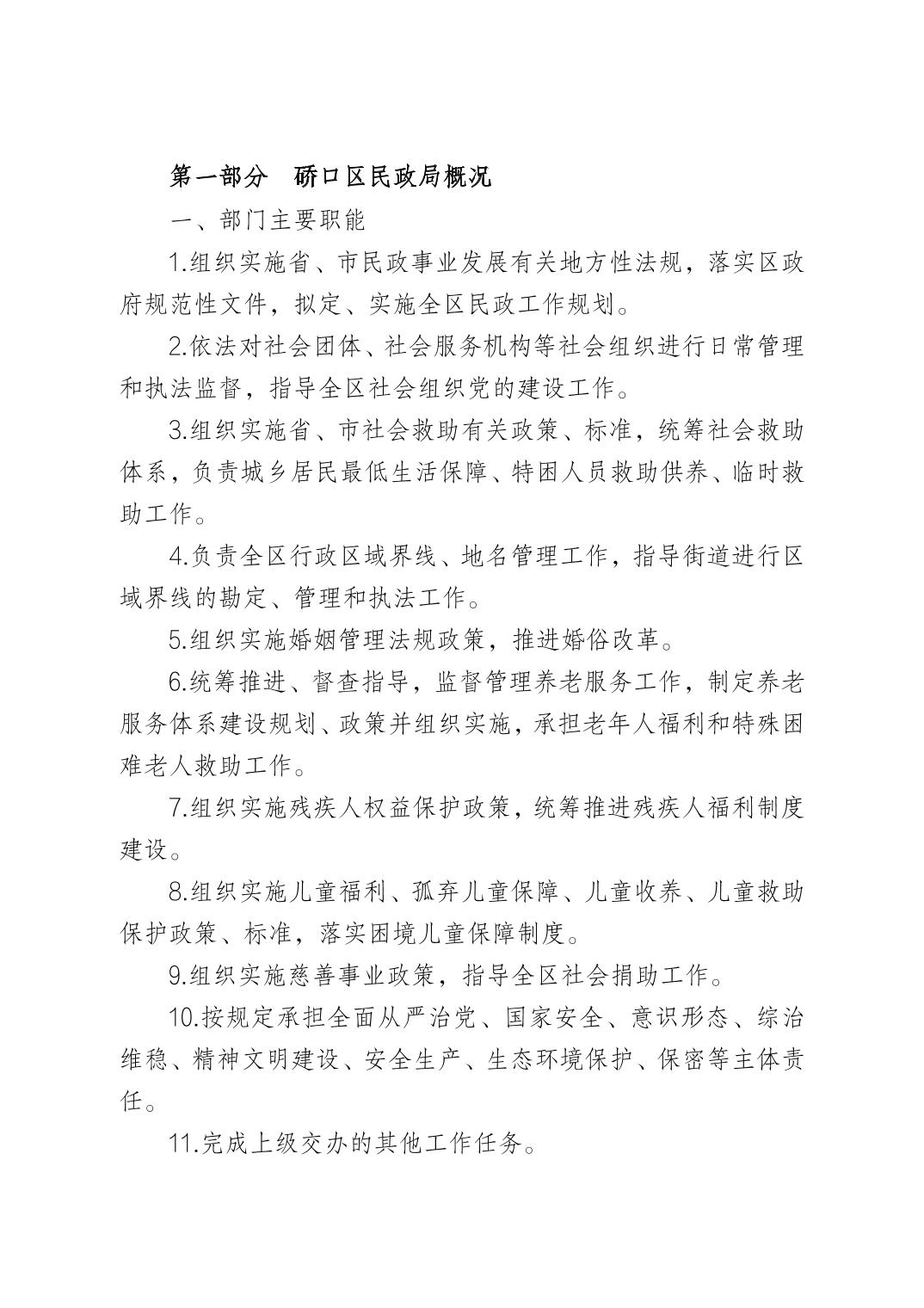
硚口概况
首页
新闻动态
领导之窗
政府信息公开
政民互动
办事服务
政府数据
硚口概况
首页
>
政府信息公开
>
财政预决算领域
>
部门预决算及“三公”经费预决算
>
区民政局
>
汇总
索 引 号:
755148572/2026-02565
主题分类:
民政、扶贫、救灾
发布机构:
硚口区民政局
发文日期:
2026-01-28 15:00
效力状态:
有效
文   号:
无
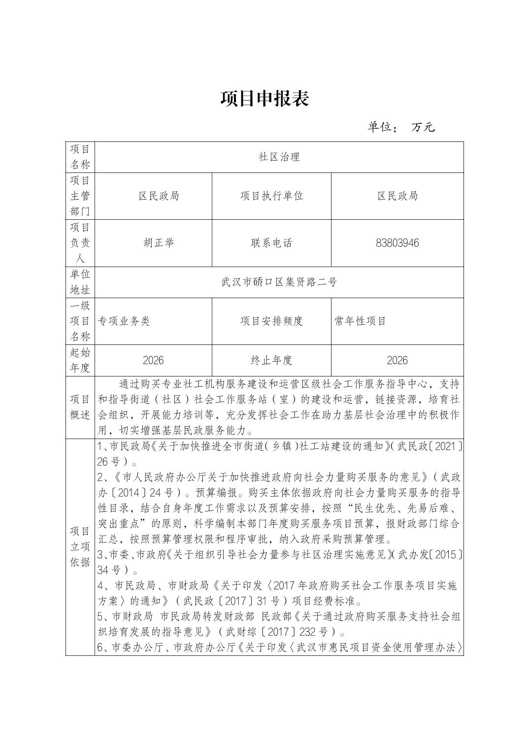
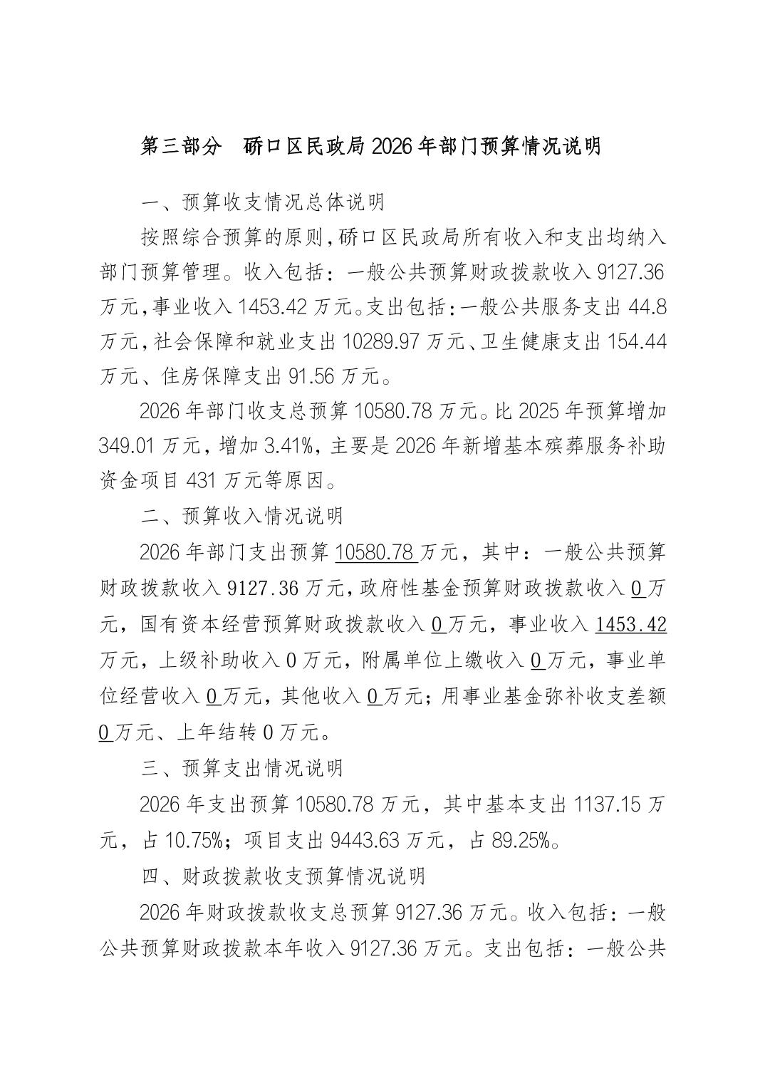
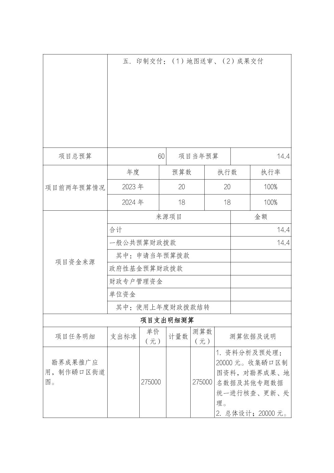
名   称:
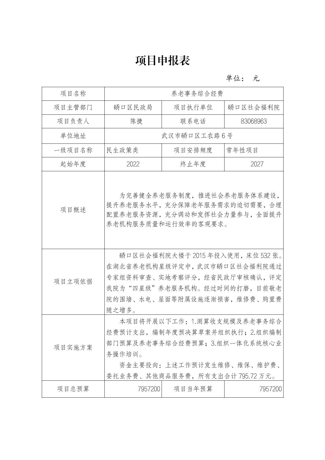
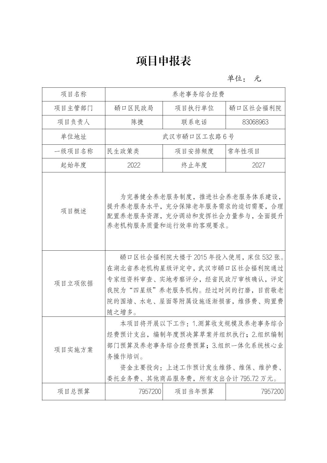
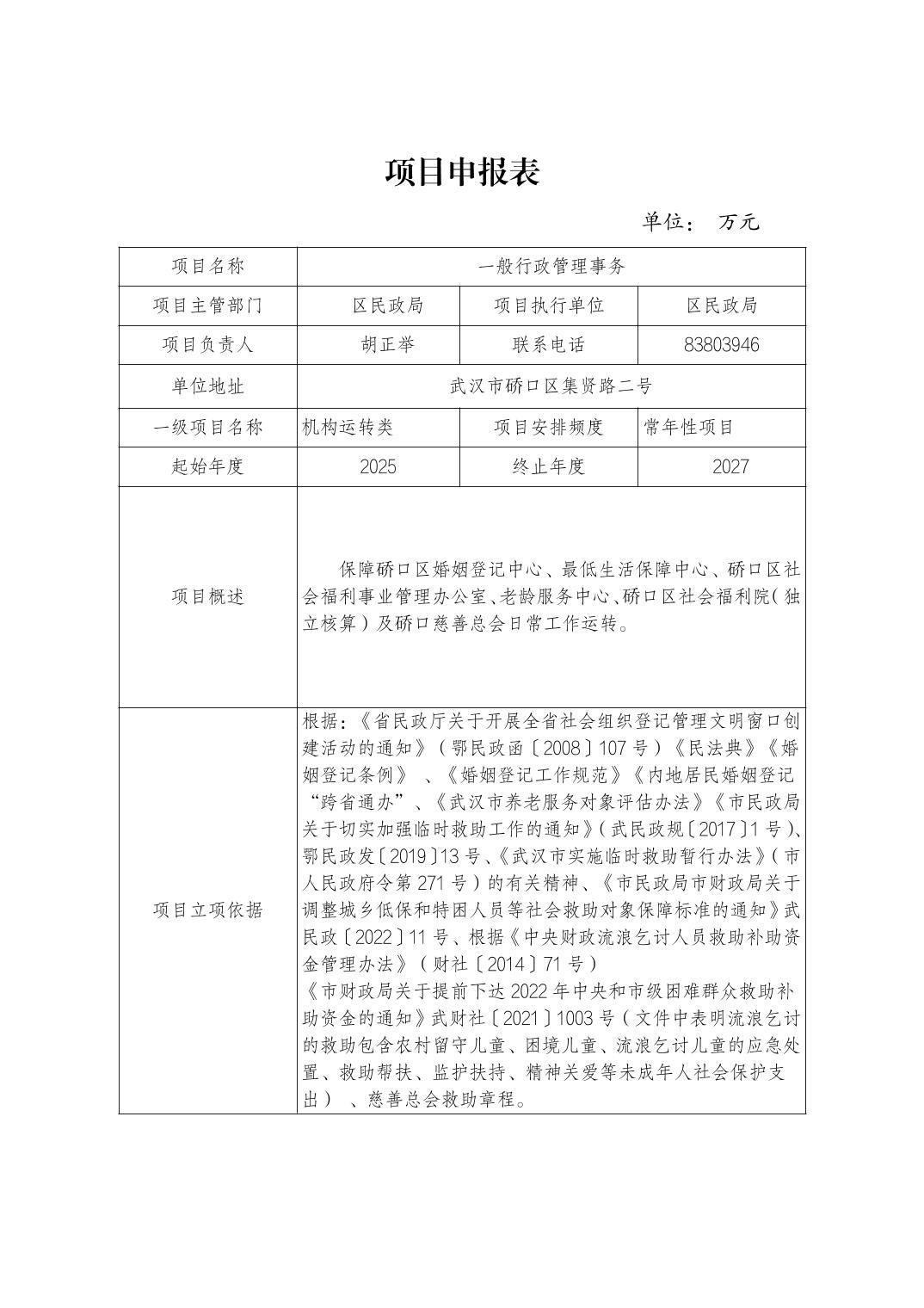
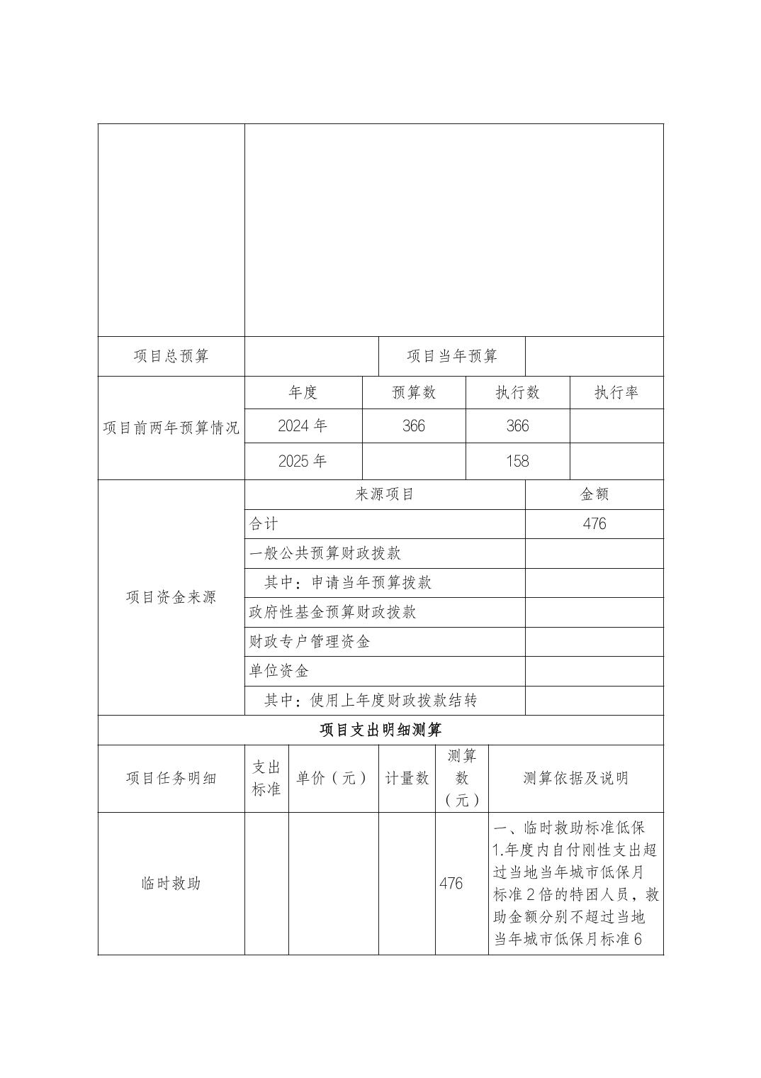
2026年部门预算公开-民政局汇总
发布日期:
2026-01-28 15:00
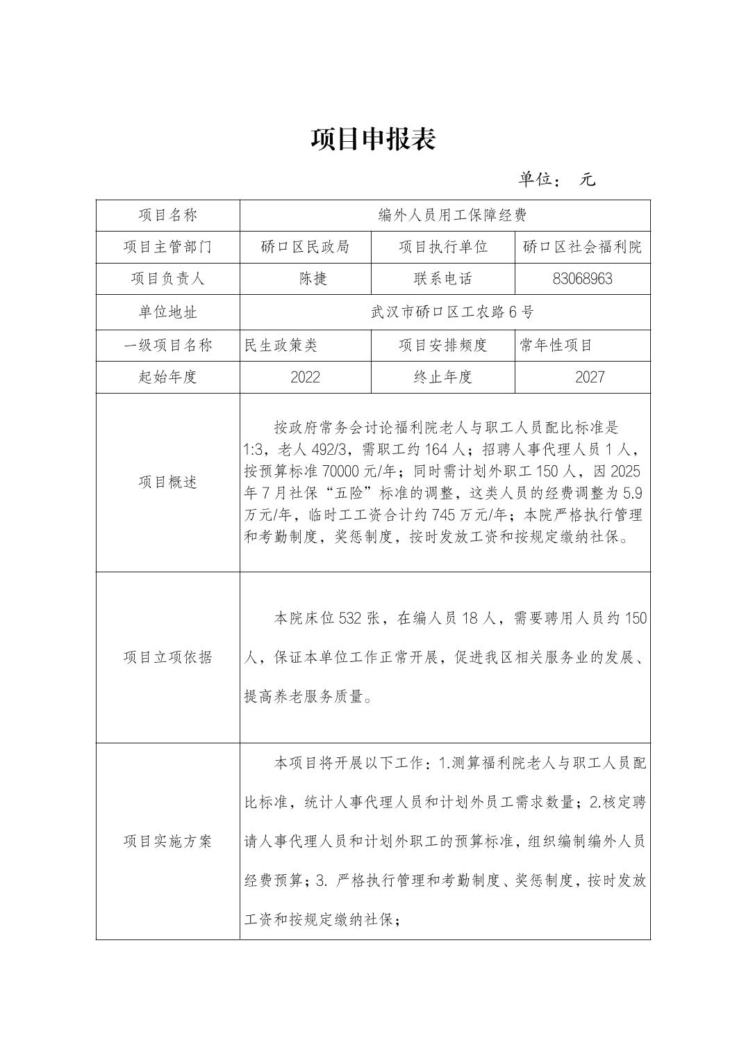
2026年部门预算公开-民政局汇总
发布时间:2026-01-28 15:00
相关附件:
2026年部门预算公开-民政局汇总.pdf
扫一扫在手机上查看当前页面
下载
打印
关闭
2720185
2026年部门预算公开-民政局汇总
20
2026-01-28
42826
汇总
×
您访问的链接即将离开“
”门户网站 是否继续?