各市、州、县人民政府,省政府各部门:
《持续深化一流营商环境建设若干措施》已经省委、省政府同意,现印发给你们,请结合工作实际,认真贯彻落实。
2022年1月2日
持续深化一流营商环境建设若干措施
为深入贯彻习近平总书记关于优化营商环境的重要论述,持续深化我省市场化、法治化、国际化的一流营商环境建设,向顽瘴痼疾亮剑,对堵点难点开刀,持续打造湖北优化营商环境“金字招牌”,制定如下措施:
一、总体要求
坚持以习近平新时代中国特色社会主义思想为指导,全面贯彻党的十九大和十九届历次全会精神,认真落实省委十一届七次、八次、九次、十次全会部署,充分发挥优化营商环境对高质量发展的牵引作用,以持续提升政务环境、市场环境、法治环境、开放环境为主攻方向,以改革创新系统集成为根本动力,以市场主体评价和群众感受为唯一标准,以跨层级联动、跨部门协同、跨事权整合推进“高效办成一件事”为基本路径,大力推动营商环境革命走深走实,助推市场主体数量做多、规模做大、实力做强,为奋力实现“开局企稳、复元打平、再续精彩”,加快“建成支点、走在前列、谱写新篇”提供重要支撑,将湖北建成让广大市场主体投资放心、创业安心、发展顺心和群众舒心的全国营商环境新高地。
二、持续深化商事领域改革,让经营更便利
(一)持续提升准入便利度。持续提升企业开办便利化水平,鼓励有条件的地方在“210”标准(2个环节、1日内办结、零费用)基础上进一步压减环节和时间,将银行开户预约纳入企业开办服务范围。深化简易注销登记改革,全流程1个工作日办结(不含公告时间)。持续深化“证照分离”改革,取消审批、改为备案、实行告知承诺的事项达到120项以上。在超市、饭店等19个行业大力推行“一业一证”改革。试点推行市场准营承诺即入制和准入准营一次承诺即入机制。
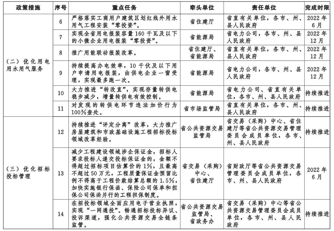
(二)优化用电用水用气服务。严格落实工商用户建筑区划红线外用水用气工程安装“零投资”。实现全省用电报装容量160千瓦及以下的小微企业用电报装“零投资”。推广用能联动报装改革。持续提高办电效率,10千伏及以下用户申请用电报装,由供电企业一窗受理,实现最多跑一次。大力推进“转改直”,实现存量转供电稳步减少,增量转供电有效控制。对发现的转供电环节违法加价行为100%查处。
(三)优化招标投标管理。持续推进“评定分离”改革。减少工程建设领域涉企保证金,招标人要求投标人递交投标保证金的,金额不得超过招标项目估算价的1%,且最高不超过50万元,工程质量保证金预留比例不得高于工程价款结算总额的15%。加快实施银行保函、保险公司保单和担保公司保函并行的工程担保制度。在招投标领域全面应用电子营业执照,实现“一网通投”。畅通招标投标异议、投诉渠道,强化公共资源交易全链条监管。
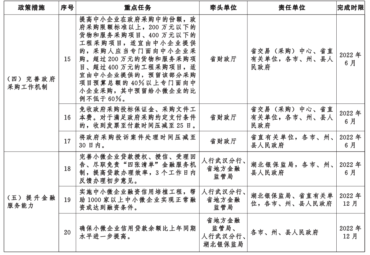
(四)完善政府采购工作机制。提高中小企业在政府采购中的份额,政府采购限额标准以上,200万元以下的货物和服务采购项目、400万元以下的工程采购项目,适宜由中小企业提供的,采购人应当专门面向中小企业采购。超过200万元的货物和服务采购项目、超过400万元的工程采购项目,适宜由中小企业提供的,预留该部分采购项目预算总额的40%以上专门面向中小企业采购,其中预留给小微企业的比例不低于60%。免收政府采购投标保证金、采购文件工本费。对于满足政府采购约定支付条件的,收到发票至付款时间压减至25日。将政府采购投诉案件处理时间压减至30日内。
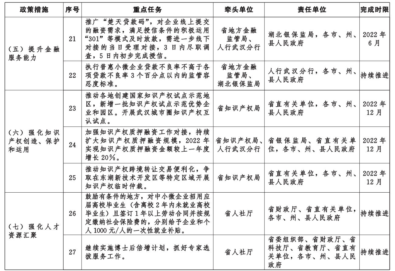
(五)提升金融服务能力。完善小微企业“四张清单”金融服务机制,3个工作日内反馈贷款办理初步意见。实施中小微企业融资信用培植工程,帮助1000家以上中小微企业实现正常融资或达到融资条件。确保小微企业信用贷款余额比上年同期水平进一步提高。推广“楚天贷款码”,对满足授信条件的及时放款,需进一步线下对接的当日受理对接,3日内尽职调查,5日内初步完成授信。执行普惠小微企业贷款不良率不高于各项贷款不良率3个百分点以内的监管容忍度标准。
(六)强化知识产权创造、保护和运用。推动各地创建国家知识产权试点示范地区,新增一批知识产权试点示范优势企业和园区。开展武汉城市圈知识产权互认试点。加强知识产权质押融资工作对接,持续扩大知识产权质押融资规模,2022年实现知识产权质押融资金额较上一年度增长20%。推动知识产权跨境转让交易便利化,争取在东湖新技术开发区等特定区域开展知识产权临时仲裁。
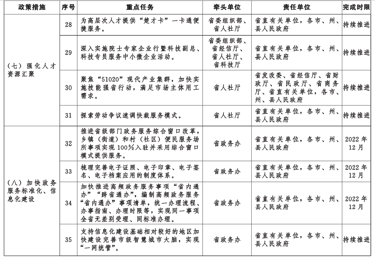
(七)强化人才资源汇聚。鼓励有条件的地方,对中小微企业招用应届高校毕业生(含离校2年内未就业高校毕业生)且签订1年以上劳动合同并按规定缴纳社会保险费的,分别给予企业和个人1000元/人的一次性就业补贴。继续实施博士后倍增计划,抓好专家选拔服务工作。为高层次人才提供“楚才卡”一卡通便捷服务。深入实施院士专家企业行暨科技副总、科技专员服务中小微企业活动。聚焦“51020”现代产业集群,加快实施技能强省行动,满足市场主体用工需求。探索劳动争议速调快裁服务模式。
三、持续优化政务服务功能,让办事更高效
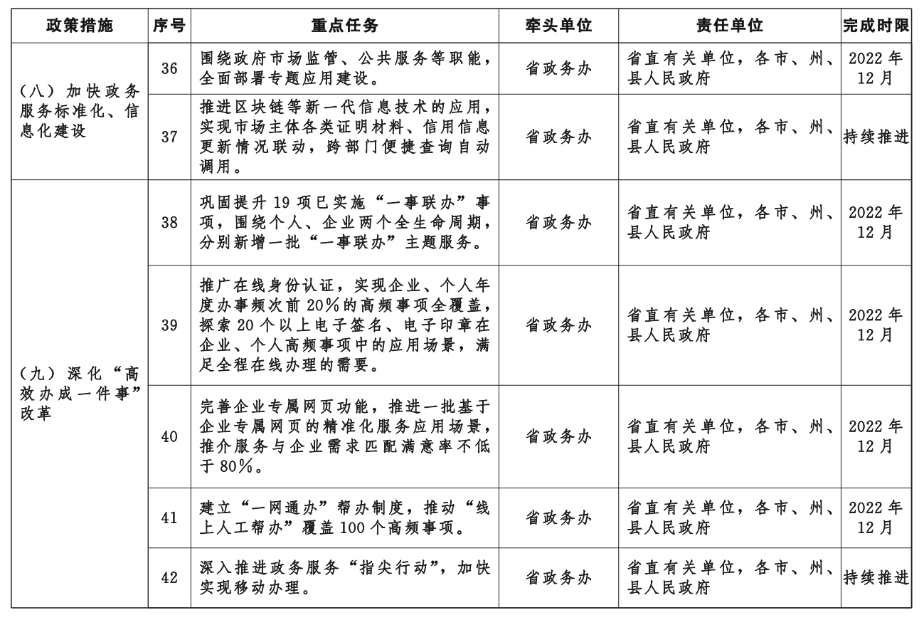
(八)加快政务服务标准化、信息化建设。推进省级部门政务服务综合窗口改革,乡镇(街道)和村(社区)便民服务场所实现事项100%入驻并采用综合窗口模式提供服务。梳理完善电子证照、电子印章、电子签名、电子档案应用的制度体系。加快推进高频政务服务事项“省内通办”“跨省通办”,编制“省内通办”事项清单,实现同一事项全省无差别受理、同标准办理。支持信息化建设基础相对较好的地区,加快建设完善市级智慧城市大脑,实现“一网统管”。围绕政府市场监管、公共服务等职能,全面部署专题应用建设。推进区块链等新一代信息技术的应用,实现市场主体各类证明材料、信用信息更新情况联动,跨部门便捷查询自动调用。
(九)深化“高效办成一件事”改革。巩固提升19项已实施“一事联办”事项,围绕个人、企业分别新增一批“一事联办”主题服务。推广在线身份认证,实现企业、个人年度办事频次前20%的高频事项全覆盖,探索20个以上电子签名、电子印章在高频事项中的应用场景。推进一批基于企业专属网页的精准化服务应用场景,推介服务与企业需求匹配满意率不低于80%。建立“一网通办”帮办制度,推动“线上人工帮办”覆盖100个高频事项。深入推进政务服务“指尖行动”,加快实现移动办理。
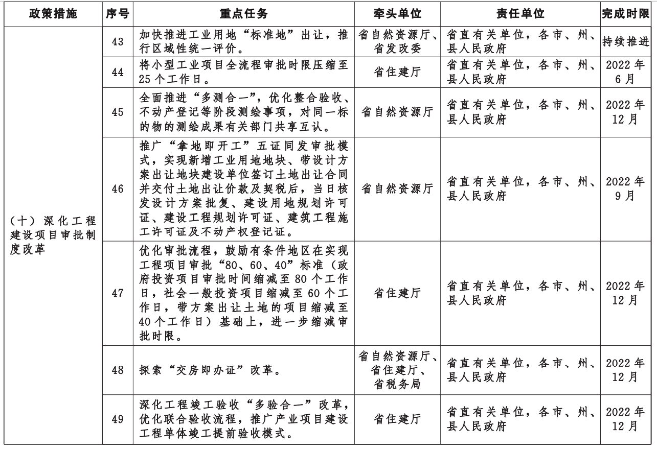
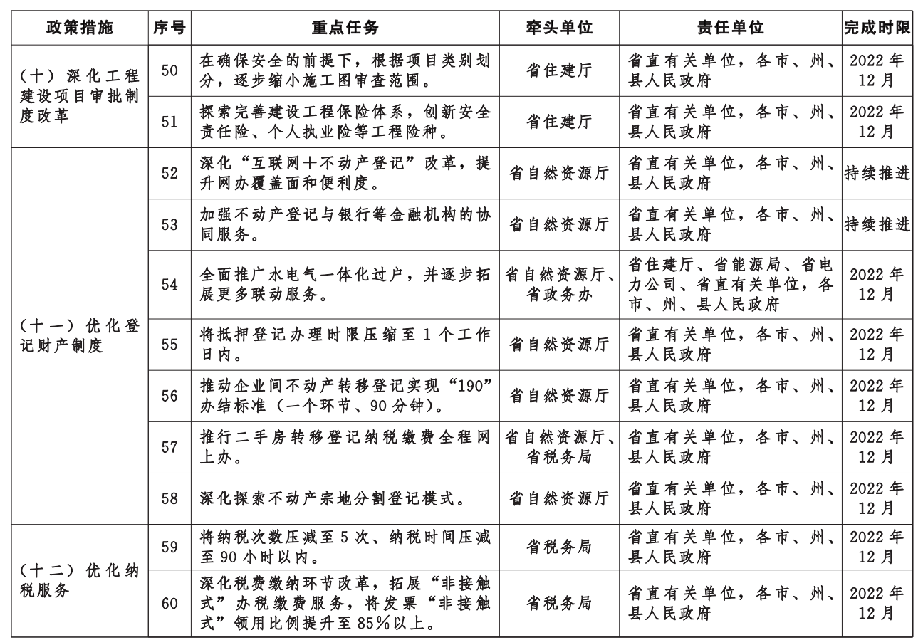
(十)深化工程建设项目审批制度改革。加快推进工业用地“标准地”出让,推行区域性统一评价。将小型工业项目全流程审批时限压缩至25个工作日。全面推进“多测合一”,优化整合验收、不动产登记等阶段测绘事项,对同一标的物的测绘成果有关部门共享互认。推广“拿地即开工”五证同发审批模式。优化审批流程,鼓励有条件地区进一步缩减工程项目审批时限。探索“交房即办证”改革。深化工程竣工验收“多验合一”改革,推广产业项目建设工程单体竣工提前验收模式。在确保安全的前提下,根据项目类别划分,逐步缩小施工图审查范围。探索完善建设工程保险体系,创新安全责任险、个人执业险等工程险种。
(十一)优化登记财产制度。深化“互联网+不动产登记”改革,提升网办覆盖面和便利度。加强不动产登记与银行等金融机构的协同服务。全面推广水电气一体化过户,并逐步拓展更多联动服务。将抵押登记办理时限压缩至1个工作日内。推动企业间不动产转移登记实现“190”办结标准(1个环节、90分钟)。推行二手房转移登记纳税缴费全程网上办。深化探索不动产宗地分割登记模式。
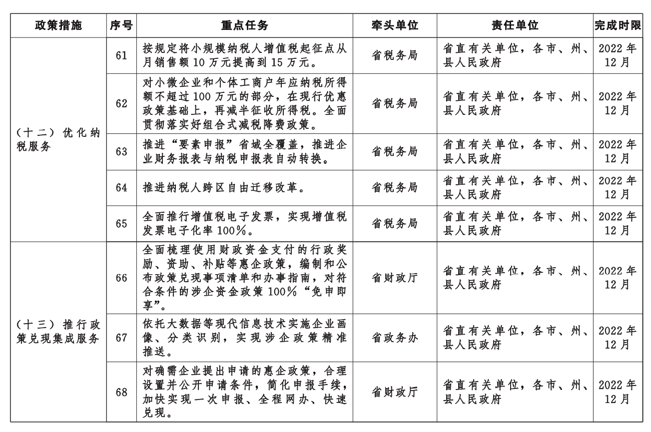
(十二)优化纳税服务。将纳税次数压减至5次、纳税时间压减至90小时以内。拓展“非接触式”办税缴费服务,将发票“非接触式”领用比例提升至85%以上。按规定将小规模纳税人增值税起征点从月销售额10万元提高到15万元。对小微企业和个体工商户年应纳税所得额不超过100万元的部分,在现行优惠政策基础上,再减半征收所得税。全面贯彻落实组合式减税降费政策。推进“要素申报”省域全覆盖,推进企业财务报表与纳税申报表自动转换。推进纳税人跨区自由迁移改革。全面推行增值税电子发票,实现增值税发票电子化率100%。
(十三)推行政策兑现集成服务。全面梳理使用财政资金支付的惠企政策,编制和公布政策兑现事项清单和办事指南,对符合条件的涉企资金政策100%“免申即享”。依托大数据等现代信息技术实施企业画像、分类识别,实现涉企政策精准推送。对确需企业提出申请的惠企政策,合理设置并公开申请条件,简化申报手续,加快实现一次申报、全程网办、快速兑现。
四、持续规范涉企执法司法行为,让监管更公平
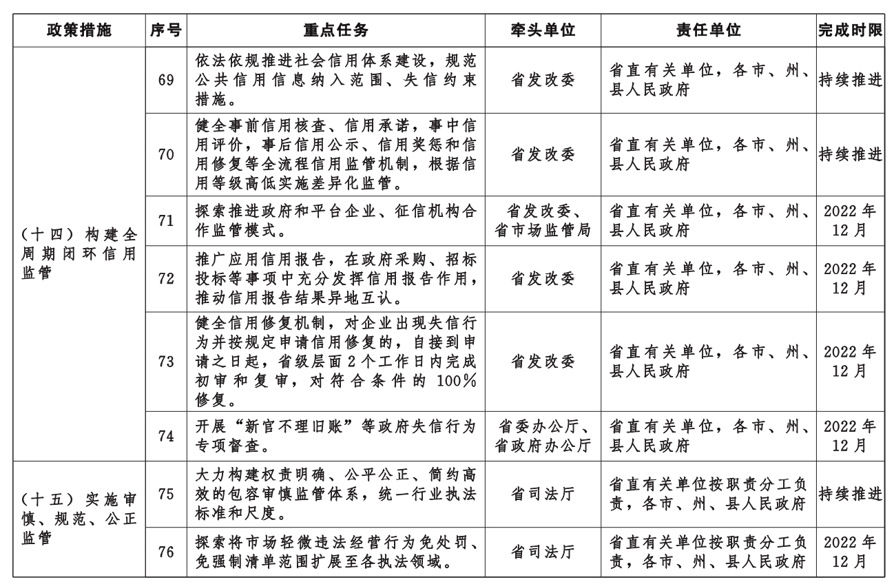
(十四)构建全周期闭环信用监管。依法依规推进社会信用体系建设,规范公共信用信息纳入范围、失信约束措施。健全全流程信用监管机制,根据信用等级高低实施差异化监管。探索推进政府和平台企业、征信机构合作监管模式。在政府采购、招标投标等事项中充分发挥信用报告作用,推动信用报告结果异地互认。健全信用修复机制,对企业出现失信行为并按规定申请信用修复的,自接到申请之日起,省级层面2个工作日内完成初审和复审,对符合条件的100%修复。开展“新官不理旧账”等政府失信行为专项督查。
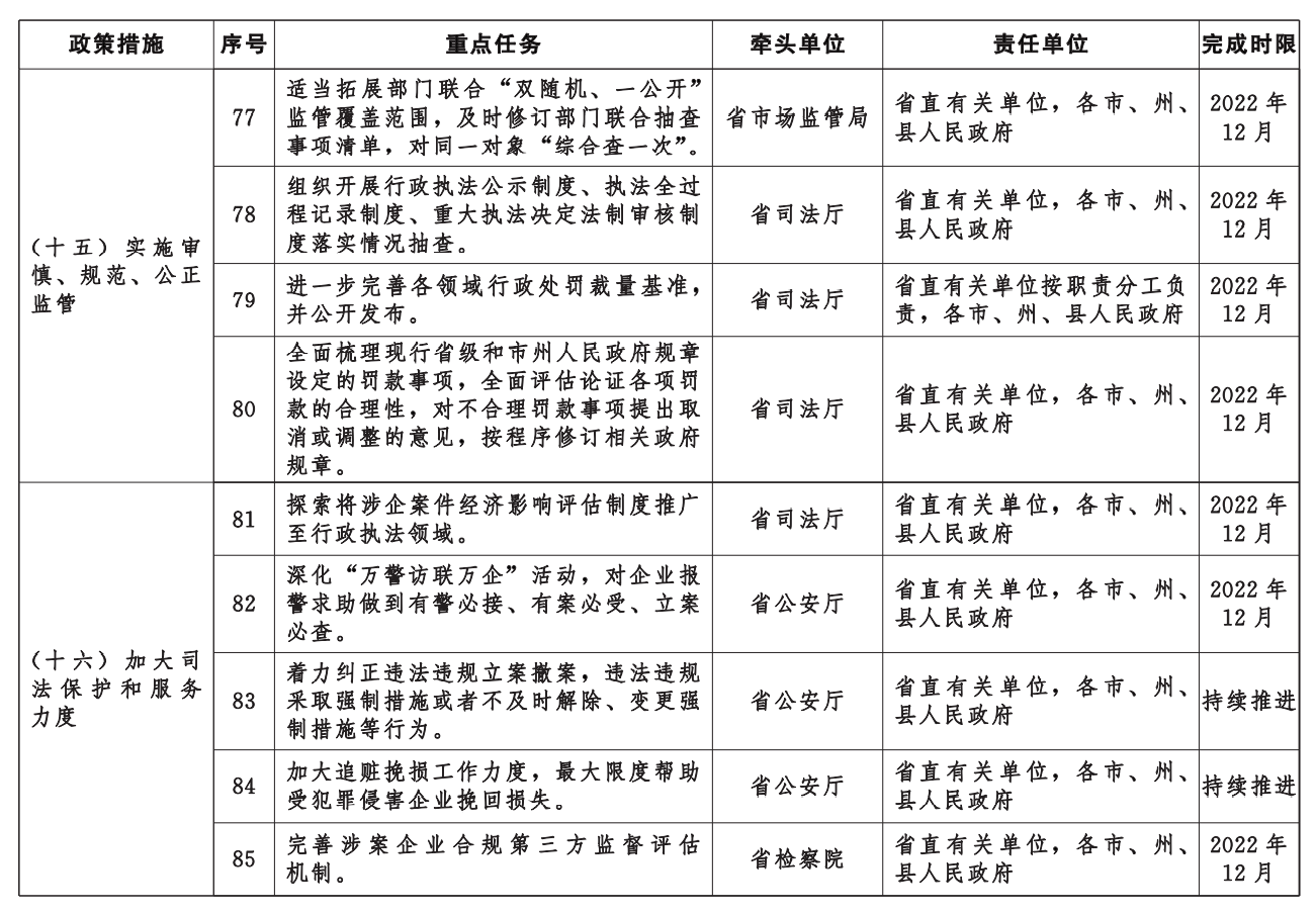
(十五)实施审慎、规范、公正监管。大力构建包容审慎监管体系,统一行业执法标准和尺度。探索将市场轻微违法经营行为免处罚、免强制清单范围扩展至各执法领域。适当拓展部门联合“双随机、一公开”监管覆盖范围,对同一对象“综合查一次”。组织开展行政执法“三项制度”落实情况抽查。进一步完善各领域行政处罚裁量基准,并公开发布。全面梳理现行政府规章设定的罚款事项,对不合理罚款按程序予以取消或调整。
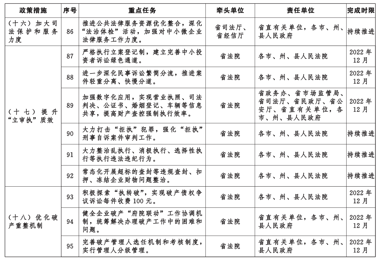
(十六)加大司法保护和服务力度。探索将涉企案件经济影响评估制度推广至行政执法领域。深化“万警访联万企”活动,对企业报警求助做到有警必接、有案必受、立案必查。着力纠正违法违规立案撤案,违法违规采取强制措施或者不及时解除、变更强制措施等行为。加大追赃挽损工作力度,最大限度帮助受犯罪侵害企业挽回损失。完善涉案企业合规第三方监督评估机制。推进公共法律服务资源优化整合,深化“法治体检”活动,加强对中小微企业法律服务工作力度。
(十七)提升“立审执”质效。严格执行立案登记制,建立完善中小投资者诉讼绿色通道。进一步深化民事诉讼繁简分流。加强信息共享,提高财产查控强制执行效率。大力打击“拒执”犯罪,强化“拒执”刑事自诉案件审判工作。大力整治乱执行、消极执行、选择性执行等执行违法违纪行为。常态化开展超标的查封等违规查封、扣押、冻结企业财物问题整治。
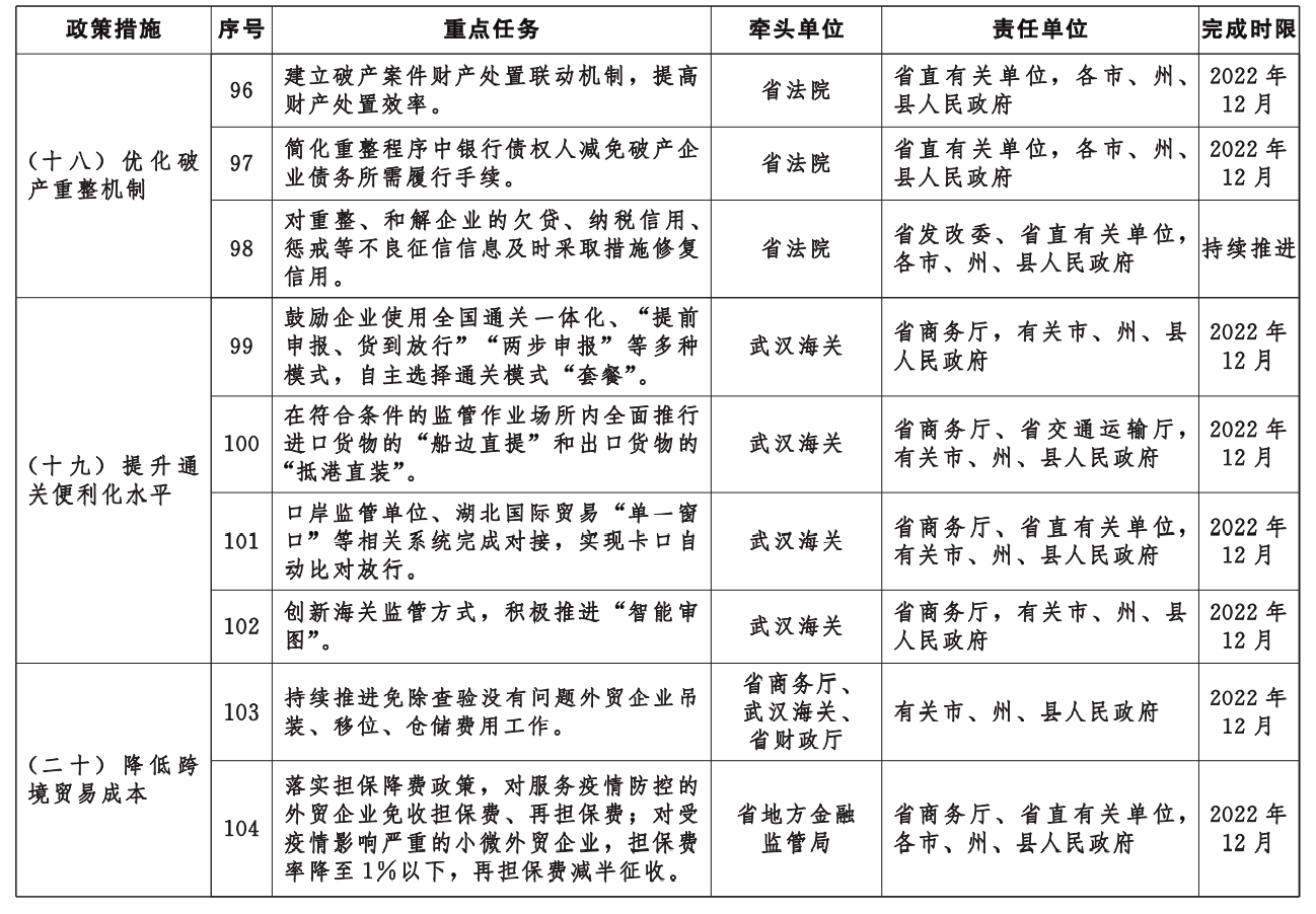
(十八)优化破产重整机制。积极探索“执转破”,实现破产债权争议诉讼每件收费100元。健全企业破产“府院联动”工作协调机制。完善破产管理人选任机制和考核制度,实行管理人分级管理。建立破产案件财产处置联动机制,提高财产处置效率。简化重整程序中银行债权人减免破产企业债务所需履行手续。对重整、和解企业的不良征信信息及时采取措施修复信用。
五、持续提升对外开放服务水平,让循环更畅通
(十九)提升通关便利化水平。鼓励企业使用全国通关一体化、“提前申报、货到放行”“两步申报”等多种模式,自主选择通关模式“套餐”。在符合条件的监管作业场所内全面推行进口货物的“船边直提”和出口货物的“抵港直装”。口岸监管单位、湖北国际贸易“单一窗口”等相关系统完成对接,实现卡口自动比对放行。创新海关监管方式,积极推进“智能审图”。
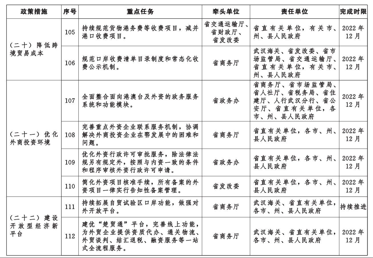
(二十)降低跨境贸易成本。持续推进免除查验没有问题外贸企业吊装、移位、仓储费用工作。落实担保降费政策,对服务疫情防控的外贸企业免收担保费、再担保费;对受疫情影响严重的小微外贸企业,担保费率降至1%以下,再担保费减半征收。持续规范货物港务费等收费项目,减并港口收费项目。规范口岸收费清单目录制度和常态化收费公示机制。
(二十一)优化外商投资环境。全面整合面向港澳台及外资的政务服务系统和功能模块。完善重点外资企业联系服务机制。优化外资行政许可审批服务,除法律法规另有规定外,按照与内资一致的条件和程序审核外资行政许可申请。简化外资项目核准手续,所有备案的外资项目一律实行告知性备案管理。
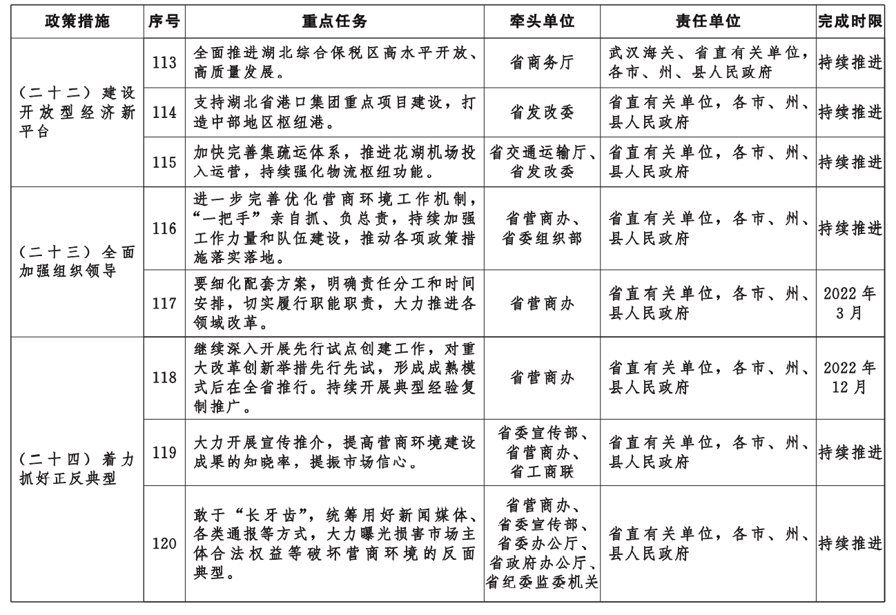
(二十二)建设开放型经济新平台。持续拓展自贸试验区口岸功能,做强对外开放平台。建优“楚贸通”平台,为外贸企业提供资质代办、通关物流等一站式全流程服务。全面推进综合保税区高水平开放、高质量发展。支持湖北省港口集团重点项目建设,打造中部地区枢纽港。加快完善集疏运体系,推进花湖机场投入运营,持续强化物流枢纽功能。
六、保障措施
(二十三)全面加强组织领导。各地各部门要进一步完善优化营商环境工作机制,“一把手”亲自抓、负总责,持续加强工作力量和队伍建设,推动各项政策措施落实落地。要细化配套方案,明确责任分工和时间安排,切实履行职能职责,大力推进各领域改革。
(二十四)着力抓好正反典型。充分发挥正反典型的示范和震慑作用。继续深入开展先行试点创建工作。持续开展典型经验复制推广。大力开展宣传推介,提高营商环境建设成果的知晓率,提振市场信心。敢于“长牙齿”,统筹用好新闻媒体、通报等方式,大力曝光损害市场主体合法权益等破坏营商环境的反面典型,严肃追责问责,达到“问责一个、警示一片”的强震慑效果。
(二十五)强化完整工作闭环。用好营商环境问题投诉、处置、回应机制。组织开展综合督查,强化执纪监督,对工作推进不力或存在形式主义、官僚主义等问题的,发现一起、处理一起,及时督促整改,形成工作闭环。持续开展营商环境评价,加强评价成果运用,以评促改,以评促优。
附件:湖北省优化营商环境2022年重点任务清单















