各区人民政府,市人民政府各部门:
《武汉市加强入河入湖排污口监督管理工作实施方案》已经市人民政府同意,现印发给你们,请认真组织实施。
武汉市人民政府办公厅
2023年4月28日
武汉市加强入河入湖排污口监督管理
工作实施方案
为认真贯彻习近平生态文明思想,落实省委、省政府关于流域综合治理决策部署,加强和规范入河入湖排污口(以下简称排污口)监督管理,有效管控入河入湖污染物排放,根据国务院办公厅、省人民政府办公厅文件要求,结合我市实际,特制订本方案。
一、工作目标
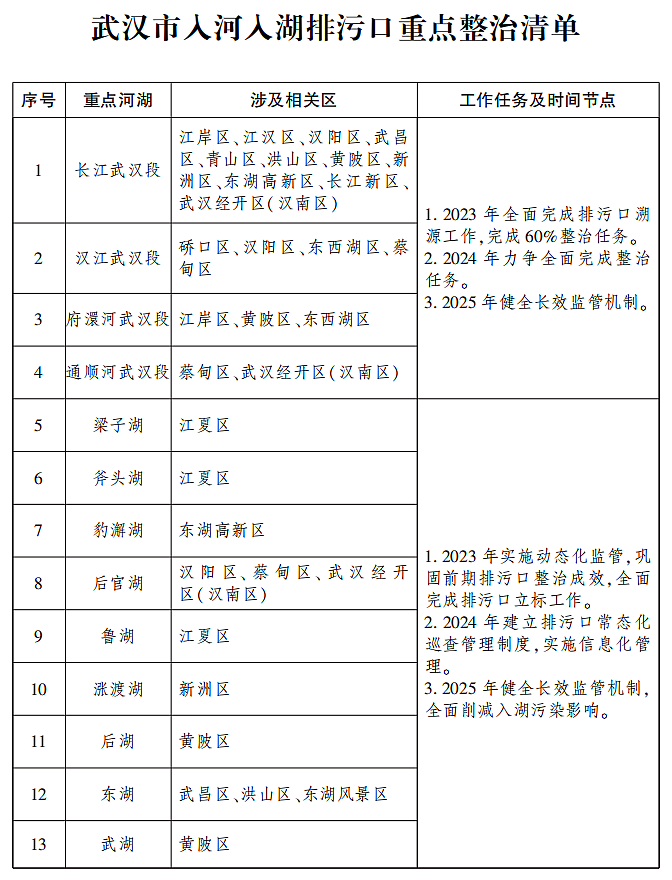
按照“有口皆查、应查尽查”原则,核实排污口底数,优先开展13个重点河湖排污口溯源整治工作。
2023年,全面完成入河排污口溯源和60%整治任务,巩固入湖排污口整治成效。
2024年,力争全面完成入河排污口整治,实施入湖排污口信息化管理。
2025年,逐步建成法规体系比较完备、技术体系比较科学、管理体系比较高效的排污口监督管理制度体系,健全动态化、常态化管理机制。
二、实施步骤
(一)夯实工作基础。全面开展排污口“回头看”排查整治工作,建立排污口动态化管理台账。根据国家相关技术规范,组织对排污口进行统一分类、命名、编码,确保“一口一档”。排污口主要分为工业排污口(工矿企业、园区污水处理厂的排污口及其雨洪排口)、城镇污水处理厂排污口、农业排口(规模化畜禽养殖、水产养殖排污口)、其他排口(大中型灌区排口,港口码头排污口,规模以下畜禽养殖、水产养殖排污口,农村生活污水散排口、农村污水处理设施排污口)等四类。溯源后仍难以确定排污口类型的,纳入其他排口管理。
(二)全面完成溯源。组织开展入河排污口水质水量监测及深入溯源分析,摸清入河排污口污染排放状况、特点及规律,采用水质监测、实地踏勘、科技勘测、标识物示踪等方式,重点溯清入河排污口污水状况、污水来源、责任主体、使用状态、受纳水体的环境保护要求及存在的环境风险隐患等信息,确保2023年全面完成入河排污口溯源工作。
(三)扎实推进整治。在前期排污口溯源工作基础上,按照国家相关规定,依法取缔饮用水水源保护区、自然保护地及其他需要特殊保护区域内设置的排污口,清理合并城镇污水收集管网覆盖范围内的各类生活污水散排口、未纳入园区污水集中处理设施的企业排污口、工矿企业设置的多个排污口、集中分布的中小型水产养殖散排口,规范整治违规接入排污管线的支管、支线和布局不合理、设施老化破损、排水不畅、检修维护难等问题的排污口和排污管线。制订排污口“一口一策”整治方案,按照整治目标倒排工期,细化整治措施,明确责任单位和完成时限,实现排污口数量压减、布局优化、设置规范。
(四)强化源头治污。以截污治污为重点,统筹推进城乡环境基础设施、污水配套管网建设,加快补齐截污治污短板,强化污水处理提质增效,基本解决市政污水管网错接、混接、漏接问题,基本消除生活污水直排。开展汛期排污通道及周边环境整治,防止因雨水冲刷造成受纳水体污染。加强农业面源和农村生活污染综合治理,因地制宜实施农业面源污染防治、畜禽粪污资源化利用、水产养殖环境治理,推进化肥农药减量增效。加强工业污水收集处理,禁止超标、超总量排放污染物。结合流域综合治理、黑臭水体整治、农村环境综合治理等统筹推进入河沟渠及其他排口整治。
(五)实施规范化建设。依据相关技术规范要求,开展排污口规范化整治建设,规范设置明渠段或者取样井,安装在线计量和监控设施,在明显位置设立标志牌,公开入河排污口名称、责任主体、监督电话等信息,接受社会监督。
三、工作要求
(一)强化规划管控。市、区生态环境保护规划、流域水生态环境保护规划等规划区划,充分考虑排污口布局和管控要求,将排污口设置规定落实情况作为规划环境影响评价重要内容,严格审核把关,从源头规范设置。
(二)严格设置审批。入河排污口设置严格执行分级审批原则,对工矿企业及各类园区、城镇污水处理厂排污口设置,依法依规实行审核制。排污口受纳水体未达到水质目标的水功能区和水环境质量考核断面不达标的水体,除城镇污水处理厂入河排污口外,应严格控制新建、改建或者扩大排污口设置审核。各区生态环境部门要严格落实行政许可事项清单管理和“一网通办”规定要求。排污口设置涉及防洪、供水、堤防安全和河势稳定等因素的,要协调相关行业主管部门形成一致意见。排污口审核备案信息要及时依法向社会公开。
(三)加强执法监督。各区人民政府(含开发区、长江新区、风景区管委会,下同)根据排污口类型和责任主体,落实排污口监督管理责任。各区生态环境部门统一行使排污口污染排放监督管理和行政执法职责,水务等相关部门按职责分工协作。有监督管理权限的部门依法加强日常监督管理。强化排污口监测、排污许可证等监督管理。加强事中、事后监管,市生态环境局、市水务局等有关部门采取跨部门联合、相互交叉、双随机等方式,每年对不少于6个区开展现场核查,重点检查排污口排查整治进展和设置审批备案情况。
(四)实施信息化管理。推进排污口信息平台运用,建立动态管理台账,加强与排污许可、环境影响评价审批等信息共享,实现数据互联互通。各区组织相关部门,建立排污单位排污通道、排污口、受纳水体等信息资源共享机制,提升信息化管理水平。
四、保障措施
(一)加强组织领导。市长江入河排污口排查整治工作领导小组加强统一领导,市领导小组办公室(市生态环境局)充分发挥统筹协调作用,定期研究督办检查,确保排污口整治各项工作有序推进。充分发挥市长江办、市河湖长办协调督促推动作用。各区人民政府要落实属地管理责任,建立完善组织领导和工作推进机制,加大排污口排查整治工作保障力度,将其列入重点支持项目,在人员、资金、信息等方面加大投入,将相关经费纳入财政预算予以保障。
(二)推进部门协同。生态环境部门是排污口排查整治牵头部门,依责加强工业企业排污口监督指导。水务部门依责加强城镇生活污水排污口、城镇雨洪排口、灌区排口、沟渠、排干和涵闸泵站排口等监督指导。农业农村部门依责加强水产、畜禽养殖排污口和农田退水排口监督指导。交通运输部门依责加强码头港口排污口监督指导。其他有关部门依法依责加强监督指导。
(三)严格考核问责。将排污口整治和监督管理情况作为绩效考核的重要内容,建立激励问责机制,将排污口排查整治纳入污染防治攻坚战考核,对在排污口监督管理工作中存在徇私舞弊、弄虚作假、敷衍塞责等行为的,依法依规严肃追究责任。建立排污口整治销号制度,加强排污口整治验收销号工作。
(四)强化信息公开。加大对排污口监督管理法律法规和政策的宣传普及力度,引导公众投身美丽河湖保护和建设。各区人民政府依法建立排污口整治信息公开制度,及时公开工作进展及成效。各排污单位应通过标志牌、显示屏、网络媒体等渠道主动向社会公开排污口相关信息。建立完善公众监督举报机制,鼓励公益组织、社会公众举报身边的排污口违法行为,形成全社会共同监督、协同共治的良好局面。
附件:武汉市入河入湖排污口重点整治清单
